首 页
中心相关
办事指南
法规文件
行业动态
收费标准
表格下载
报告查询
网上委托
当前日期:
当前位置:
首页
>
办事指南
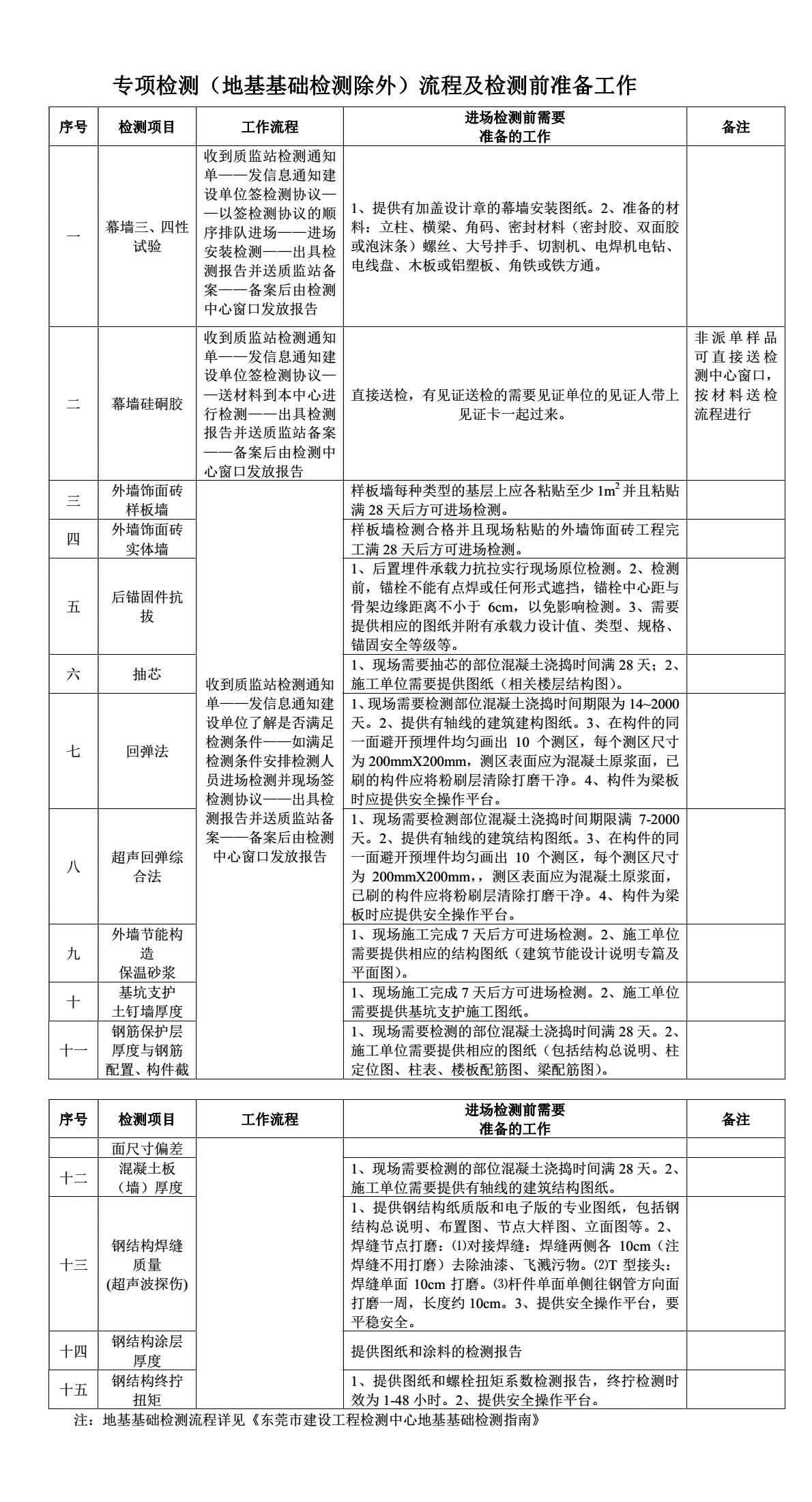
专项检测(地基基础检测除外)流程及检测前准备工作
时间:2016-01-07 11:40:56 来源: 作者:
admin
浏览次数: